2026年建站选择WordPress还是Joomla?

    joomla-or-wordpress

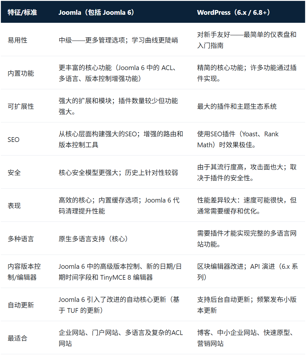
    2026年快到了,Joomla 6 与 WordPress (2026) 对比,你愿意采用哪一个来建站呢?

    重点介绍了 Joomla 6 在安全性、SEO、性能和网站管理方面的重要改进,这些改进在比较这两个平台时尤为重要。

    wordpress-or-joomla

    一、简要概述
    Joomla 6 带来了更高级的版本控制功能、全新的 Cassiopeia 子模板(支持更强大的自定义功能)、自动核心更新、改进的媒体处理以及编辑器升级。WordPress 在 6.x 系列中继续迭代,专注于编辑器改进和网站构建功能。

    1. 谁应该选择 Joomla 6?

    • 需要细粒度访问控制和复杂用户角色的网站。
    • 使用原生核心支持的多语言网站。
    • 大型内容门户网站受益于高级版本控制和批量操作。
    • 需要更强大的核心更新工作流程和迁移兼容性工具的组织。

    2. Joomla 6 有哪些新特性改变了两者之间的比较?

    • 自动核心更新: Joomla 6 引入了安全的自动更新功能,以更少的人工操作保持网站的最新状态。
    • 高级版本控制:版本控制扩展到自定义字段、标签和类别——有助于跟踪内容历史记录。
    • Cassiopeia 子模板:一个具有扩展颜色和字体控制的子主题系统,减少了许多网站对自定义 CSS 的需求。
    • 编辑器和媒体改进: TinyMCE 升级和适用于任何文件类型的更佳媒体缩略图改善了内容编辑体验。
    • 迁移和兼容性工具:官方兼容性插件和工具可实现从 Joomla 4/5 到 6 的平滑升级。

    3. Joomla 6:SEO、性能和安全优势

    • SEO:清晰的路由、元数据控制和改进的版本控制有助于提高内容质量和索引。
    • 性能:Joomla 6 中的代码清理和缓存改进降低了复杂网站的开销。
    • 安全性:加强的核心、TUF 式更新框架以及更少的依赖性插件降低了长期风险。

    4. 需要牢记的 WordPress 优势

    • 无与伦比的插件和主题生态系统,可实现快速的功能推出。
    • 界面友好,易于上手,并提供多种 SaaS 式集成。

    6.x 版本系列中持续改进的编辑器和开发者 API,提升了模板和模式管理。

    5. 迁移及实用技巧

    • 如果您计划迁移或为多年项目选择一个平台,请考虑以下因素:
    • 升级前的备份策略和暂存环境。
    • 首先在测试站点上测试自动更新,特别是对于自定义扩展程序。
    • 审核插件/扩展程序,并删除未使用或废弃的项目。
    • 迁移或重大更新后,运行可访问性和性能检查。

    6. 最终建议

    对于结构化、安全、多语言的企业级网站,Joomla 6 在 2025 年仍然是绝佳之选。而对于快速上线、内容营销以及拥有海量插件和主题的市场,WordPress 依然是首选。选择 CMS 时,请根据团队技能和项目的长期发展规划进行选择。


    还没有评论

    登陆